“บันได 4 ขั้น” ตรวจ “มือถือจีน” ..ทำไม? มีแต่ บ.เล็กๆ ที่ถูกถอนใบอนุญาต
หลังจาก “คณะกรรมการกิจการกระจายเสียง กิจการโทรทัศน์ และกิจการโทรคมนาคมแห่งชาติ (กสทช.)” มีคำสั่งทางปกครองเพิกถอนใบรับรอง “โทรศัพท์มือถือ” ที่นำเข้าจากจีน ล็อตใหญ่ถึง 280 รุ่น จาก 27 บริษัท เนื่องจากมีการปลอมเอกสารรับรองมาตรฐานจากห้องแล็ปของจีน
แม้จะมีเสียงไชโยโห่ร้องปรบมือ สนับสนุนการกระทำ "เพื่อผู้บริโภค” ดังกล่าว
แต่ในอีกด้านหนึ่ง ก็มีคนบางกลุ่ม ที่ยัง “ตั้งคำถาม” ถึง “วิธีการ” ที่ กสทช.ใช้ในการตรวจสอบโทรศัพท์มือถือล็อตดังกล่าว ว่ามีความถูกต้อง โปร่งใส และเป็นธรรมแค่ไหน?
แล้วเหตุใด จึงมีแต่สินค้าผู้ประกอบการรายเล็กๆ ที่ถูกเชือด?!?
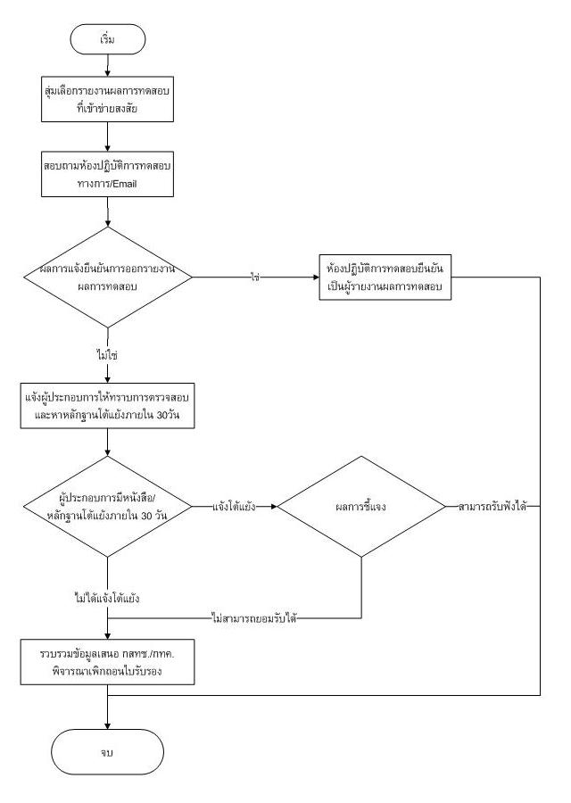
ผู้สื่อข่าว “สำนักข่าวอิศรา” ตรวจสอบพบว่า ขั้นตอนของ กสทช.ในการตรวจสอบความถูกต้องของเอกสาร ที่นำไปสู่เพิกถอนใบรับรองมือถือล็อตใหญ่ถึง 280 รุ่นดังกล่าว มีอยู่ด้วยกัน 4 ขั้นตอน
เปรียบง่ายๆ เหมือน "บันได 4 ขั้น" !
ขั้นตอนที่ 1 สำนักงาน กสทช.สุ่มเลือกใบรับรองโทรศัพท์มือถือที่เข้าข่ายต้องสงสัย โดยดูจากข้อมูลในเอกสารรับรองมาตรฐาน ว่ารายใดมีข้อมูลอันไม่ค่อยน่าเชื่อถือ
ขั้นตอนที่ 2 สอบถามไปยังห้องแล็ปที่อ้างอิงในเอกสารรับรองมาตรฐาน
ขั้นตอนที่ 3 ในกรณีที่ห้องแล็ปยืนยันว่าเอกสารดังกล่าวไม่ได้ออกโดยห้องแล็ปดังกล่าว คือไม่มีในระบบฐานข้อมูล หรือมีการปลอมแปลง ทางสำนักงาน กสทช.จะแจ้งให้ผู้ประกอบการได้จัดส่งเอกสารมาเพื่อ “โต้แย้ง” ภายใน 30 วัน ตามพ.ร.บ.วิธีปฏิบัติราชการทางปกครอง พ.ศ.2538 มาตรา 30
โดยให้แจ้งด้วย ใน 2 กรณี กล่าวคือ (1) หากผู้ประกอบการไม่ได้โต้แย้งภายใน 30 วัน หรือ (2) การโต้แย้งหรือเอกสารหลักฐานไม่อาจรับฟังได้ ทางสำนักงาน กสทช.จะรวบรวมข้อมูลเสนอคณะกรรมการกิจการโทรคมนาคม (กทค.) พิจารณาเพิกถอนใบรับรองโทรศัพท์มือถือรุ่นดังกล่าว
และขั้นตอนที่ 4 กรณีผลการสุ่มตรวจได้รับการยืนยันว่า เอกสารรับรองมาตรฐานเป็นของปลอม ให้รวบรวมข้อมูลเสนอต่อ กทค.เพื่อเพิกถอนใบรับรองโทรศัพท์มือถือรุ่นนั้นๆ ก่อนส่งให้ กสทช.พิจารณาในเรื่องเดียวกันต่อไป
ซึ่งผลจากการ “สุ่มตรวจ" โทรศัพท์มือถือที่นำเข้าจากจีน ระหว่างปี 2552-2554 รวม 400 รุ่น พบว่ามีถึง 280 รุ่น ที่เอกสารรับรองมาตรฐานเป็นของปลอม แยกเป็น 1.รายงานการทดสอบปลอม 217 รุ่นและ 2.รายงานที่ไม่ได้ออกโดย/ไม่พอข้อมูลในสารบบของห้องแล็ปนั้นๆ อีก 63 รุ่น
โดยทุกรุ่นต่างก็เป็นมือถือที่นำโดยผู้ประกอบการขนาดเล็ก และผลิตแบบ Housing Brand คือโรงงานจีนจะเป็นผู้ผลิตมือถือโมเดลนั้นๆ ออกมา ก่อนขายให้บริษัทไทยที่นำมาติดยี่ห้อและชื่อรุ่นกันเอง โดยเป็นไปได้ว่าจะแนบใบรับรองมาตรฐานที่อ้างว่าออกโดยแล็ปในจีนมาด้วย ซึ่งวิธีการดังกล่าว จะต่างกับผู้ประกอบการขนาดเล็ก ที่นำเข้าโืทรศัพท์อมือถือจากประเทศอื่น อย่างไอโฟนจากสหรัฐอเมริกา ซัมซุงจากเกาหลีใต้ หรือโนเกียจากประเทศในภูมิภาคสแกนดีเนเวีย ที่เป็น Worldwide Brand และกสทช.ตรวจสอบแล้วพบว่ามีการออกใบรับรองอย่างถูกต้องจาแล็ปในประเทศนั้นๆ
ซึ่งจากการตรวจสอบเพิ่มเติม พบว่ามีการนำเข้าโทรศัพท์มือถือ 280 รุ่นที่เป็นปัญหาดังกล่าว ตั้งแต่ปี 2552-2554 ถึง 971,437 เครื่อง !
เป็นเหตุให้นอกจาก กสทช.ต้องเพิกถอนใบรับรองโทรศัพท์มือถือรุ่นนั้นๆ ไม่ให้นำเข้ามาอีก ยังสั่งการให้ผู้ประกอบการผู้ยื่นขอและได้ใบรับรอง ทั้ง 27 ราย ไปเช็คสต็อกมาว่ายังมีโทรศัพท์มือถือรุ่นปัญหาอยู่กี่เครื่อง ก่อนจะนำไปจำกัดด้วยการนำออกหรือทำลาย ภายใน 30 วัน นับแต่วันที่คำสั่งทางปกครองดังกล่าวมีผลบังคับใช้ คือนับจากวันที่ 30 มิ.ย.เป็นต้นมา
ส่วน “ผู้ประกอบการรายอื่น” ให้สำรองขายโทรศัพท์มือถือ ทั้ง 280 รุ่นดังกล่าวได้ต่อไป เพื่อเป็นการบรรเทาความเสียหาย
ขณะที่ “ผู้บริโภค” หากพบว่า ได้รับความเสียหายจากการใช้โทรศัพท์มือถือ “รุ่นถูกเนรเทศ” ดังกล่าว สามารถใช้สิทธิตาม พ.ร.บ.ความรับผิดต่อความเสียหายที่เกิดขึ้นจากสินค้าที่ไม่ปลอดภัย พ.ศ. 2551 ที่สามารถฟ้องร้องเรียกค่าเสียหายจากผู้ประกอบการได้
หากสามารถนำสืบให้ศาลเชื่อได้ว่าความเสียหายดังกล่าว เกิดจากการนำเข้าโทรศัพท์มือถือจากจีนที่ใช้เอกสารรับรองมาตรฐานเป็นของปลอม !!!
:::บทความที่เกี่ยวข้อง:::
- เทเลวิชอ่วม! กสทช.จ่อแจ้งความเอาผิด 29 คดี อาม่าไม่รอด โดนด้วย 13 คดี-เจมาร์ท 8 คดี
- "เจมาร์ท" ระบุมือถือถูกเพิกถอน 8 รุ่นเกลี้ยงสต็อก ย้ำเสียหายจริง พร้อมรับผิดชอบ
- แบนมือถือ "อาม่า"! กสทช.ลงดาบ สั่งนำออก-ทำลาย ใน 30 วัน หลังถูกเพิกถอนใบรับรอง
- เผย 27 บ.ชื่อดังถูกเพิกถอนใบรับรองโทรศัพท์มือถือ 280 รุ่น เฉียดล้านเครื่อง!
